全讯600cc大白菜
设为首页
加入收藏
首页
部门简介
基层党建
工作动态
规章制度
服务指南
信息查询
个税专栏
资料下载
支部活动
理论政策
部门新闻
通知公告
上级精神
学校制度
当前位置:
首页
>
规章制度
>
上级精神
>
正文
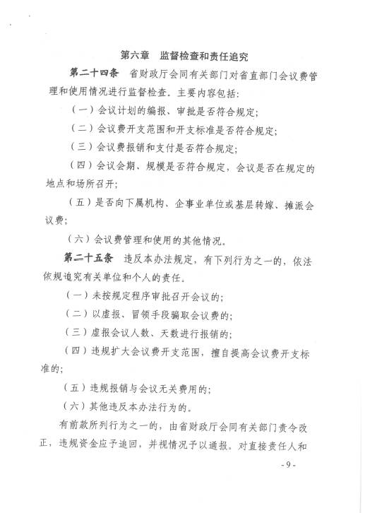
湖南省省直机关会议费管理办法(湘财行2018 17号)
作者:
审核: 时间:2020-07-02
点击数:
上一篇:
关于明确省直党政机关公务活动用餐有关事项的通知 湘财行〔2018〕62号
下一篇:
外交部关于调整因公临时出国出国住宿费标准等有关事项的通知(财行2017 434号)